Insatech logo

I mejeriproduktion stilles der høje krav til fødevaresikkerhed, proceskontrol og dokumentation, uanset om du driver et stort eller mindre mejeri. 

Fra råmælksmodtagelse og separation til pasteurisering, fermentering, pulverproduktion og CIP-rengøring er præcise målinger afgørende for både produktkvalitet og processtabilitet.

Samtidig er der behov for en omkostningseffektiv drift og bæredygtige processer, da selv små måleafvigelser kan have stor betydning for produktkvalitet, udbytte og energiforbrug. 

Kontakt os for en uforpligtende samtale eller besøg

Udfordringer i mejeriproduktion

Mejerier arbejder i et komplekst procesmiljø, hvor hygiejne og effektivitet skal gå hånd i hånd.

Typiske udfordringer omfatter:

  • Højt forbrug af vand, kemi og energi i CIP-processer
  • Stabil temperaturstyring i pasteurisering og varmebehandling
  • Variation i fedt-, protein- og tørstofindhold
  • Dokumentationskrav i henhold til HACCP, ISO og myndighedskrav
  • Sporbarhed og datalogning på tværs af produktionen
  • Energieffektiv udnyttelse af damp og varme

Få hjælp til målepunkterne i jeres mejeriproces

Mejeriproduktion Tilpasset Format
12479 Insatech Flow Charts Mejeri

Måling gennem hele mejeriprocessen

Vi arbejder tæt sammen med produktion, utilities og kvalitetsafdelinger og understøtter centrale procesområder i mejeriproduktion:

Råmælksmodtagelse og tanklagring

Temperatur og sporbarhed 

Separation og standardisering

Flow, tryk og fedtindhold

Pasteurisering og varmebehandling

Temperaturkontrol, flow og sikkerhedsgrænser

Fermentering og proceskontrol

pH, temperatur og dokumentation

Pulverproduktion og tørring

Fugt- og energimåling

CIP og hygiejnestyring

Ledningsevne, temperatur, flow og kemikoncentration

Energi og forsyning

Dampmåling, energiovervågning og optimering

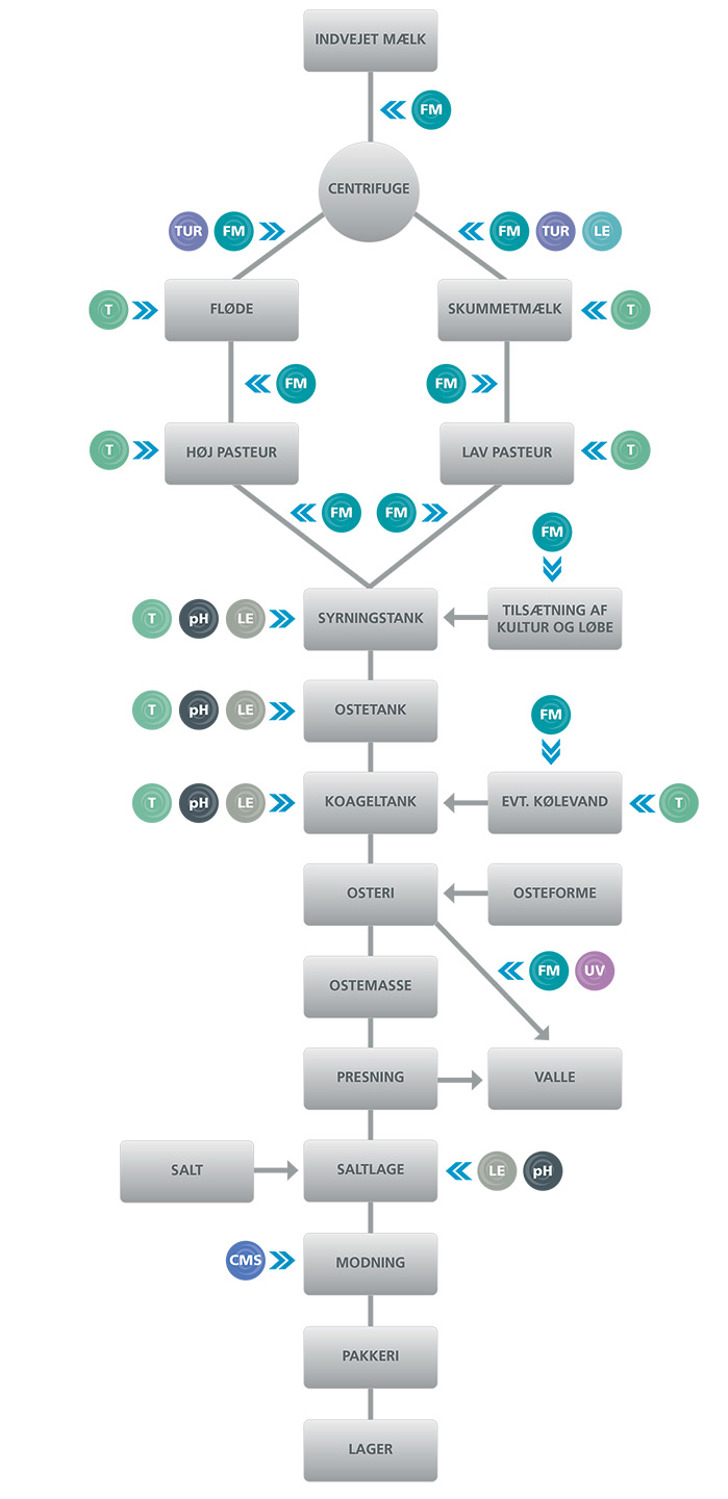
Procesoversigt og målepunkter

Se procesoversigten for en visuel gennemgang af, hvor i processen vi understøtter med måleteknologi. Illustrationen tager udgangspunkt i osteproduktion, hvor markerede målepunkter viser, hvor præcise data kan bidrage til stabil drift, ensartet kvalitet og effektiv ressourceanvendelse.

Forklaring til illustrationen (målepunkter):
FM = Flow
TUR = Turbiditet
LE = Ledningsevne
T = Temperatur
pH = pH
UV = UV vandbehandling
CMS = Condition Monitoring System

Vigtige procesområder i mejeriproduktion

Insatech Service AS 245545881

Utilities

Overvågning af damp, vand og energiforbrug giver indsigt i mejeriets utilities og skaber grundlag for optimering af drift og energi.

Mejeri Tilpasset Format

Energimåling (damp)

Præcis måling af dampforbrug giver indsigt i energiforbruget og skaber grundlag for optimering af mejeriets energiforbrug.

CIP Procesdiagram

CIP-optimering

Overvågning af ledningsevne, temperatur og flow sikrer effektive CIP-processer og reducerer forbrug af vand, kemi og energi.

Specialiseret kalibrering og service 

Vi tilbyder kalibrering og serviceløsninger tilpasset mejeriets krav – både on-site og i vores eget akkrediterede laboratorium.

Du får pålidelige målinger og dokumentation, der lever op til både interne kvalitetskrav og eksterne standarder som ISO, HACCP og myndighedskrav. 

Vi kan hjælpe med hele processen: 

  • Rådgivning og design af målepunkter 
  • Montage og installation
  • Opstart og idriftsættelse
  • On-site kalibrering af tryk og temperatur
  • Løbende service og vedligehold

Læs mere om vores kalibrerings- og serviceydelser

Marianne, Mikkel Og Emil Insacal Lab 1 1
Mejeri Kvadratisk

Måle- og overvågningsløsninger til mejeriprocesser

Vi leverer måle- og overvågningsløsninger, der understøtter hele din mejeriproces – fra modtagelse og separation til pasteurisering, CIP og slutkontrol.

Vores løsninger skaber værdi ved at: 

  • Overvåge og styre CIP-processer for at reducere forbrug af vand, kemi og energi 
  • Sikre temperaturkontrol og flowmåling i pasteurisering og varmebehandling
  • Måle pH med høj præcision direkte i processen
  • Dokumentere procesdata til fødevaresikkerhed og sporbarhed 
  • Optimere energiforbrug via damp- og energimåling

Kontakt os i dag

Mere end blot måleinstrumenter 

Når du har brug for mere end et enkelt instrument, leverer vi også komplette løsninger og projekter. 

Vi har blandt andet udviklet og implementeret løsninger som: 

  • Doseringsvogn, der sikrer sikker og præcis håndtering af ingredienser direkte i produktionen
  • Energimåling med plug-and-play løsning til damp
  • Automationsløsninger til optimering af proces og drift

Løsningerne udvikles i tæt samarbejde med produktion, kvalitet og vedligehold, så de passer til den eksisterende proces og fungerer i praksis fra dag ét.

Insacal Flow At Insatech (13)

Har du styr på målepunkterne i jeres mejeriproces?

Har I udfordringer med temperatur, flow, CIP eller dokumentation i jeres produktion? Vi hjælper med at vurdere målepunkter, vælge den rette instrumentering og sikre stabile målinger, der understøtter både produktkvalitet, sporbarhed og effektiv drift.

Insatech Medarbejdere Website HEBA
Henrik Bak

Key Account Manager - Food & Beverage


Jylland & Fyn

Tlf: +45 2125 9045 

Email: Henrik.Bak@insatech.com 

Skriv til Henrik

Cases og artikler til mejeri

169 Vanskeligt At Måle Ph I Kedelvand Inspiration

Faglig artikel: Vanskeligt at måle pH i kedelvand

pH-måling i kedelvand er vigtig for CIP og varmebehandling. Læs om udfordringer og hvordan du sikrer stabile og præcise målinger.

Insatech Turbiditet En Vigtig Parameter 16 9 01

Faglig artikel: Turbiditet - en vigtig parameter

Turbiditet kan optimere CIP-cyklusser og reducere spild i mejeriproduktion. Læs hvordan målingen forbedrer skyllekontrol og produktkvalitet.

Adobestock 617769636

CIP-optimering i mejeriproduktion

CIP er en central del af driften i mejerier og er samtidig afgørende for at sikre hygiejne og produktkvalitet. Men vi oplever ofte, at der er potentiale for at forbedre både effektivitet og bæredygtighed. Vi kan hjælpe dig med en løsning, der giver dig bedre kontrol, mindre spild og væsentlige driftsbesparelse.

Udvalgte produkter:

Sievers M500 online TOC Analyzer set forfra

Sievers M500 Online TOC Analyzer (0,03 ppb...2,5 ppm)

Til måleområdet 0,03 ppb til 2,5 ppm med høj målenøjagtighed samt mulighed for ledningsevnemåling. On-line detektion af kritisk organisk kontaminering eller total organisk kulstof (TOC) i ultrarent vand eller WFI - water for injection

Adt760a 760S Ved Siden Af Hinanden

ADT760A / ADT760S transportabel trykkalibrator (25 bar)

ADT760A/ADT760S er en automatiske trykkalibrator for tryk op til 25 bar og er med sin vægt på 1,8 kg nem at transportere.

Insatech Yokogawa FLXA402 1

Yokogawa FLXA402 Transmitter

4-wire transmitter fra Yokogawas FLEXA serie, til måling i væske. Udstyret med flere tilslutningsmuligheder, hvilket eliminerer behovet for flere transmittere. Måleparametre: pH/ORP, SC, ISC, DO. Op til 5 sensorer.

Insatech Optek TF16 1

Optek AF16-N og TF16-N Turbiditets sensorer

Turbiditetssensorer fra Optek til in-line målinger. Enkelt- og dobbelkanals sensorer. Findes i forskellige optioner og har stor fleksibilitet i design, så de kan tilpasses dine procesbetingelser. Typiske applikationer er separatorstyring og filterkontrol.

Insatech Optek C4000 1

Optek C4000

C4000 serien er Opteks digitale transmittere til håndtering af din koncentrationsmåling. Hvad enten det drejer sig om en UV-, VIS-, NIR- eller turbiditetsmåling så lineariseres signalet nemt til den enhed du ønsker, f.eks: OD, ppm, EBC, FTU, %VOL, %TS, mg/L, g/L osv

Yokogawa Sc92 16 9

Yokogawa SC92

SC92 er en robust håndholdt enhed fra YOKOGAWA som måler et bredt spektrum af ledningsevne i vandige opløsninger, fra rent vand til havvand. Med IP67-beskyttelse, stort baggrundsbelyst display og intuitiv betjening, er den ideel til både felt- og laboratorieanvendelser.

Yokogawa VY Series Vortex Flowmålere 16 9

Yokogawa Vortex flow meter VY serie

Vortex flowmåleren er ideel til at måle på gas og damp, da selve målingen ikke påvirkes af ændringer i tryk og temperatur. Der kan måles med et meget stort turn-down, op til 33:1 med den samme høje nøjagtighed. Den nøje gennemtænkte sensorkonstruktion betyder at nul-punktet er meget stabilt og måleren kræver derfor intet vedligehold.

Atlantium UV Behandling 16 9

UV-vandbehandling

Atlantium producerer UV-løsninger, der benytter HOD (Hydro Optic Disinfection) UV,  til anlæg, hvor vira, bakterier og organisk vækst skal nedslås. Løsningen er udviklet specielt til industrianlæg, der anvender vand fra hav, sø eller å, hvor forekomsten af organiske materialer typisk er høj i det indtagende vand.

Tilbage til toppen

Search