Insatech logo

Bryggerier arbejder med komplekse processer, hvor præcis styring af temperatur, gæring og råvarer er afgørende for både smag, udbytte og produktkvalitet. I brygproduktion er stabil processtyring afgørende for at sikre ensartet smag og kvalitet fra batch til batch, da små variationer i temperatur, flow eller råvarekvalitet kan påvirke både smag, udbytte og holdbarhed.

Der er høje kvalitetskrav og et stigende fokus på energioptimering og ressourceudnyttelse. 

Vi leverer måleløsninger, der sikrer stabil og dokumenteret processtyring gennem hele brygforløbet, fra indvejning til tapning.

Kontakt os for en uforpligtende samtale eller besøg

Adobestock 447077687

Udfordringer i bryggerier

Bryggeprocessen stiller krav til både præcision og fleksibilitet.

Typiske udfordringer omfatter:

  • Stabil temperaturstyring i mæskning og kogning
  • Ensartet gæring og kontrol af procesparametre
  • Ressourceforbrug i CIP og rengøring af tanke
  • Energiforbrug i varmevekslere og køleprocesser
  • Dokumentation og sporbarhed
  • Kontrol af turbiditet og produktkvalitet

Procesmålinger til stabil brygproduktion

Vi bidrager til effektiv og ensartet produktion ved at levere præcise målinger og procesdata til centrale trin i dit bryggeri, herunder mæskning, gæring, CIP og filtrering. Vores løsninger skaber værdi ved at:

  • Overvåge og styre CIP-processer for reduceret vand-, energi- og kemiforbrug
  • Måle temperatur og flow i varmevekslere og pasteuriseringstrin
  • Overvåge ledningsevne og pH for at sikre proceskontrol og produktkonsistens
  • Måle niveau i tanke og beholdere
  • Understøtte dokumentation og sporbarhed gennem nøjagtig dataopsamling 
  • Optimere energiforbrug via dampmåling

Vi rådgiver om målepunkter, instrumentering og kalibrering

12479 Insatech Flow Charts Bryggeri

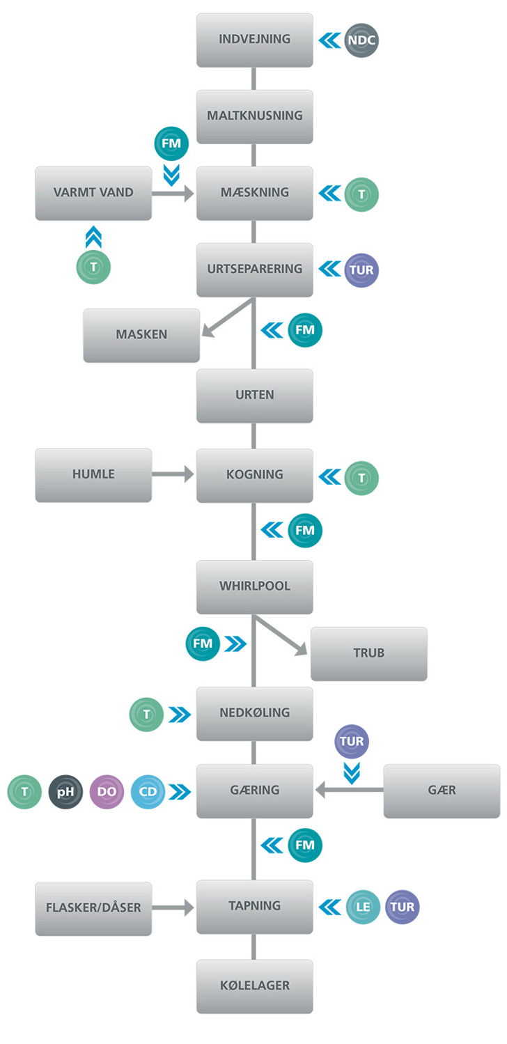
Måling gennem hele brygprocessen

Vi understøtter centrale procestrin i brygproduktion:

Indvejning og maltknusning

  • Niveau og fugtmåling

Mæskning

  • Temperaturfølere, niveau og processtyring

Urtseparering og kogning

  • Temperatur, niveau, flow og energimåling

Whirlpool og klaring

  • Flow og turbiditet

Nedkøling og varmeveksling

  • Temperaturkontrol og energiovervågning

Gæring og lagring

  • Temperatur, tryk, niveau og dokumentation

CIP og tankrengøring

  • Ledningsevne, temperatur og flow

Procesoversigt og målepunkter

Se procesoversigten for en visuel gennemgang af, hvor i processen vi understøtter med måleteknologi og procesoptimering. De markerede målepunkter viser, hvordan præcise data bidrager til stabil drift, ensartet kvalitet og effektiv ressourceanvendelse.

Forklaring til illustrationen (målepunkter):
FM = Flow
TUR = Turbiditet
LE = Ledningsevne
T = Temperatur
pH = pH
DO = Opløst ilt (Dissolved Oxygen)
CD = Celledensitet
NDC = Fugtmåling med Nordson NDC

Relevante procesområder i bryggeri

Insatech Service AS 245545881

Utilities

Få indsigt i måling af damp, vand, trykluft og energi. Lær hvordan overvågning kan optimere drift og sikre stabil forsyning.

Mejeri Tilpasset Format

Energimåling (damp)

Sådan arbejder du med energimåling og damp i fødevareproduktion. Få bedre overblik over forbrug, reducér energitab og optimer dine utilities-systemer.

CIP Procesdiagram

CIP-optimering

Sådan optimerer du CIP-processer i procesanlæg. Få bedre kontrol over rengøringen, reducér forbrug af vand, kemi og energi og sikre stabil drift.

Kalibrering og service tilpasset dit bryggeri 

Vi tilbyder både on-site og laboratoriebaseret kalibrering af dine måleinstrumenter. Vores services er tilpasset dit bryggeriet behov og understøtter både kvalitetsstyring, myndighedskrav og driftssikkerhed. 

Vores serviceteam kan hjælpe med montage, opstart og idriftsættelse.

Kalibreringsudstyr til din måleinstrumenter

Til kalibrering af dit måleudstyr, tilbyder vi kalibreringsudstyr til temperatur- og tryk-kalibrering.

Læs mere om vores kalibrerings- og serviceydelser

Insatech 2709 33 Kvadratisk

Er jeres målinger tilstrækkeligt præcise gennem hele brygprocessen?

Variation i procesdata kan påvirke både smag, kvalitet og udbytte. Vi rådgiver om målepunkter, instrumentering og kalibrering, så I opnår pålidelige data og en stabil, dokumenterbar produktion.

Insatech Medarbejdere Website HEBA
Henrik Bak

Key Account Manager - Food & Beverage


Jylland & Fyn

Tlf: +45 2125 9045 

Email: Henrik.Bak@insatech.com 

Skriv til Henrik

Projekt 16 9

Praktiske løsninger fra virkeligheden 

Vi arbejder tæt sammen med både drifts- og vedligeholdelsesteams og sikrer derfor altid, at vores løsninger er nemme at integrere i den daglige produktion.

Fra rådgivning og opsætning til løbende service – vi leverer ikke bare instrumenter, men løsninger, der virker. 

Læs mere om vores projektløsninger

Cases og artikler til bryggeri

Insatech Turbiditet En Vigtig Parameter 16 9 01

Turbiditet - en vigtig parameter

Turbiditet, også kendt som uklarhed, partikelindhold eller koncentration af uopløst stof i en væske, og er en parameter, der kan hjælpe dig med at optimere, overvåge og styre en lang række af dine processer.

Adobestock 447077687

CIP-optimering i bryggeri

Når gæringstanke skal rengøres, går der tid fra produktionen – men rengøring er samtidig afgørende for kvalitet og hygiejne. Med en optimeret CIP-proces er det muligt at forkorte rengøringscyklusserne, reducere ressourceforbruget og samtidig sikre en ensartet og dokumenteret rengøring.

Udvalgte produkter:

Adt760a 760S Ved Siden Af Hinanden

ADT760A / ADT760S transportabel trykkalibrator (25 bar)

ADT760A/ADT760S er en automatiske trykkalibrator for tryk op til 25 bar og er med sin vægt på 1,8 kg nem at transportere.

Atlantium UV Behandling 16 9

UV-vandbehandling

Atlantium producerer UV-løsninger, der benytter HOD (Hydro Optic Disinfection) UV,  til anlæg, hvor vira, bakterier og organisk vækst skal nedslås. Løsningen er udviklet specielt til industrianlæg, der anvender vand fra hav, sø eller å, hvor forekomsten af organiske materialer typisk er høj i det indtagende vand.

Temperaturfølere Og Termoelementer 16 9

Temperaturfølere

Der findes ikke én temperaturføler / én målemetode med egenskaber der imødekommer alle faktorer lige godt. Det er derfor vigtigt ved valg af temperaturføler at foretage en vægtning af hvilke parametre der er de væsentligste for den aktuelle opgave. Se vores katalog med blandt andet modstandstermometre Pt100 og Pt1000 samt termoelementer type T, E, J, K, N, R, S og B.

Yokogawa VY Series Vortex Flowmålere 16 9

Yokogawa Vortex flow meter VY serie

Vortex flowmåleren er ideel til at måle på gas og damp, da selve målingen ikke påvirkes af ændringer i tryk og temperatur. Der kan måles med et meget stort turn-down, op til 33:1 med den samme høje nøjagtighed. Den nøje gennemtænkte sensorkonstruktion betyder at nul-punktet er meget stabilt og måleren kræver derfor intet vedligehold.

Insatech Optek TF16 1

Optek AF16-N og TF16-N Turbiditets sensorer

Turbiditetssensorer fra Optek til in-line målinger. Enkelt- og dobbelkanals sensorer. Findes i forskellige optioner og har stor fleksibilitet i design, så de kan tilpasses dine procesbetingelser. Typiske applikationer er separatorstyring og filterkontrol.

Insatech Optek C4000 1

Optek C4000

C4000 serien er Opteks digitale transmittere til håndtering af din koncentrationsmåling. Hvad enten det drejer sig om en UV-, VIS-, NIR- eller turbiditetsmåling så lineariseres signalet nemt til den enhed du ønsker, f.eks: OD, ppm, EBC, FTU, %VOL, %TS, mg/L, g/L osv

Coriolis masseflow

Skal du måle flow og leder du efter en coriolis masseflow måler til direkte måling af masseflow og densitet i enten væske og gas? Find coriolis masseflow metere og bliv klogere på Coriolis effekten og masseflowmåling.

Yokogawa Sc92 16 9

Yokogawa SC92

SC92 er en robust håndholdt enhed fra YOKOGAWA som måler et bredt spektrum af ledningsevne i vandige opløsninger, fra rent vand til havvand. Med IP67-beskyttelse, stort baggrundsbelyst display og intuitiv betjening, er den ideel til både felt- og laboratorieanvendelser.

Tilbage til toppen

Search